Justiça Federal
Ambiente Oficial - v11.5.101-e7db8c7

TRF2-GC-2021/00041

Workflow: Como criar um fluxo no módulo de workflow do SIGA

Esse conhecimento descreve o passo a passo para criar um fluxo bem simples no módulo de workflow do SIGA, utilizando recursos básicos do módulo.

Para maiores informações sobre as funcionalidades que o módulo oferece acesse os links abaixo:

  - Documentação do módulo de workflow

  - Video mostrando o funcionamento do módulo

---------------------------------------------------------------------------------------------------------------------------------------------------

 

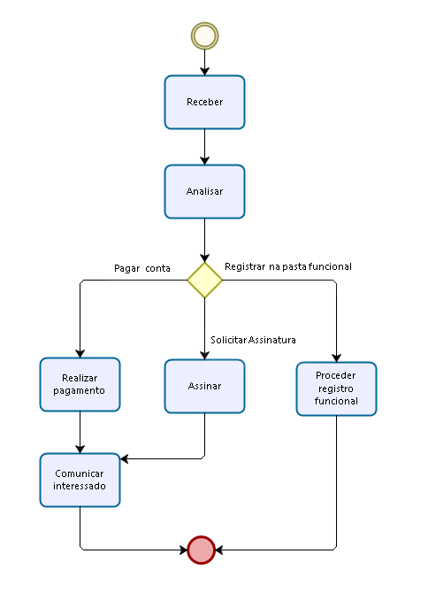
Para esse passo a passo, vamos utilizar o fluxo abaixo como exemplo:

 

Fluxo exemplo.png

 

1 – Entre no módulo de workflow (Menu / Módulos / Workflow):

1-menu workflow.png

 

2 – Selecione a opção Cadastro de diagramas (Ferramentas / Cadastro de diagramas):

2-menu-diagrama.png

 

3 – Será a apresentada a lista de diagramas que já foram criados. Clique no botão “Novo Diagrama”.

3-botao novo.png

 

4 – Preencha os dados básicos do diagrama.

4-dados diagrama.png

Nome: Denominação do diagrama;   Descrição: Breve descrição do diagrama;

Acesso para editar: Define quem poderá realizar mudanças no diagrama. Já vem pré-defindo como todas as pessoas da lotação responsável pelo diagrama. Altere se necessário;

Acesso para iniciar: Define quem poderá iniciar a execução do fluxos baseados no diagrama. Já vem pré-definido como Público (qualquer pessoa). Altere se necessário;

Lotação responsável: Lotação da unidade responsável pelo diagrama;   Pessoa Responsável: Lotação da pessoa responsável pelo diagrama.

 

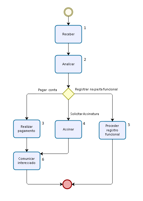
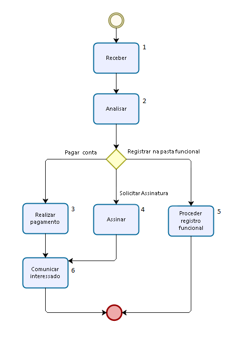
5- Para fins de criação do novo diagrama no sistema, podemos ignorar os eventos de decisão, conforme abaixo e considerar somente as tarefas e setas remanescentes.

Fluxo revisado.png

No sistema, cada caixa do fluxo é representada por uma "tarefa" e cada seta é representata por um "desvio".

Então, nesse exemplo, a criação do diagrama se resume a criar as tarefas do fluxo e seus respectivos desvios, conforme identificação abaixo:

Tarefas e desvios.png

Tarefas: 1, 2, 3, 4, 5 e 6

Desvios: 1.1, 2.1, 2.2, 2.3, 3.1, 4.1, 5.1, 6.1

 

6 - Vamos iniciamente criar as 6 tarefas do fluxo. Para isso, basta clicar 6 vezes no botão de adicionar tarefa (+Tarefa) e depois preecher os respectivos títulos de cada uma, conforme abaixo:

6-Criar tarefa.png

 

Repare que o diagrama do fluxo que está sendo criado é exibido no lado direito. O sistema já insere automaticamente os eventos de Inicio de Fim. Não sendo definido um desvio para cada tarefa, o sistema automaticamente considera que a tarefa seguinte é a próxima da lista, o que vamos ajustar posteriormente.

 

7 - Para esse fluxo de exemplo, vamos trabalhar apenas com tarefas do tipo "Formulário", que representam uma tarefa a ser executada pelo usuário. Selecione então o tipo "Formulário"  em todas as tarefas, preenchendo também a respectiva lotação responsável pela execução tarefa, conforme abaixo

7-Tipo tarefa.png

 

8 - Agora que todas as tarefas já foram criadas, vamos criar os respectivos desvios. Adicione 3 desvios na tarefa 2, utilizando o botão "+Desvio", informando os respectivos títulos e a tarefa de destino do desvio, conforme abaixo.

8-Desvios paralelos.png

Com isso foram criados os desvidos 2.1, 2.2 e 2.3 previstos no fluxo.

 

9 - Para finalizar, vamos inserir os desvios 3.1, 4.1 e 5.1 nas respectivas tarefas, conforme abaixo:

9-Outros Desvios.png

 

10 - Pronto, o diagrama do nosso fluxo de exemplo está finalizado. Não foi necessário criar os desvios 1.1 e 6.1, pois a próxima tarefa desses desvios já é a tarefa seguinte constante da lista de tarefas. 

 

diagrama final.png

 

11 - Para iniciar a exeção de um fluxo previamente criado, entre no menu "Procedimentos/Iniciar" do módulo de workflow e clique no fluxo desejado.

11-IniciarFluxo.png

 

Para iniciar um fluxo vinculado a um documento, digite o número do documento desejado. Caso o fluxo precise ser iniciado a paritr de uma tarefa diferente da primeira, selecione a tarefa desejada.

11-Documento.png

---------------------------------------------------------------------------------

 

Para esse exemplo, utilizamos apenas um tipo de tarefa (Formulário) e um tipo de responsável pela tarefa (Lotação), mas o sistema oferece diversas opções, conforme detalhamento abaixo:

 

Tipos de tarefas:

Tipo de tarefa Descrição Forma de avançar
Formulário Aguarda o usuário realizar uma atividade Após o usuário informar prosseguimento.
Decisão Define a próxima tarefa a ser executada com base em regra pré-definida.  Automática, após aplicação da regra pelo sistema
Email Envia um email para o destino previamente informado.  Automática, após envio do email pelo sistema
Executar Tarefa de uso exclusivo da área de TI, visando a execução de rotinas programadas Automática, após execução da rotina pelo sistema
Criar Doc Cria automaticamente um novo documento com base no modelo de texto padrão definido (Preenchimento automático) Após o critério definido na parametrização da tarefa
Principal: Incluir cópia Junto uma copia de um documento existente no SIGA no documento principal  Automática, após a juntada realizada pelo sistema
Principal: Aguardar assinatura Aguarda a assinatura do documento principal. Utilizada quando o fluxo é iniciado antes do documento vinculado ao mesmo estar assinado e o fluxo não deve avançãr antes da assinatura..  Após o usuário assinar o doc principal
Principal: Tramitar Realiza a tramitação automática do documento principal para o destino definido. Automática, após o registro da tramitação pelo sistema
Principal: Arquivar Realiza o arquivamento do documento principal. Automática, após o registro do arquivamento pelo sistema
Principal: Incluir documento Aguardar a inclusão de um documento no documento principal (Juntada) Após o usuário juntar o documento

 

Tipos de responsáveis:

Tipo de responsável 

Descrição

Pessoa Para quando a tarefa deve ser executada por uma pessoa pré-determinada (pessoa fixa)
Lotação Para quando a tarefa deve ser executada por uma lotação pré-determinada (lotação fixa)
Tabelado  
Procedimento: Titular Quando a tarefa deve ser executada pela pessoa que iniciou o fluxo
Procedimento: Lotação do Titular Quando a tarefa deve ser executada pela lotação da pessoa que iniciou o fluxo.
Principal: Cadastrante
Principal: Lotação do Cadastrante
Principal: Titular
Principal: Lotação do Titular
Principal: Subscritor
Principal: Lotação do Subscritor
Principal: Destinatário
Principal: Lotação do Destinatário
Principal: Gestor
Principal: Lotação do Gestor
Principal: Fiscal Técnico
Principal: Lotação do Fiscal Técnico
Principal: Fiscal Administrativo
Principal: Lotação do Fiscal Administrativo
Principal: Interessado
Principal: Lotação do Interessado
Principal: Interessado
Principal: Lotação do Autorizador
Principal: Interessado
Principal: Lotação do Revisor
Principal: Interessado
Principal: Lotação do Liquidante
Define o responsável a partir das informações e perfis que constam do documento principal vinculado ao fluxo

 

 

 

 

 

 

 

 

 

 

 

 

 

 


 

 

 

 

 

 

 

Registro de Conhecimento

Tipo: Registro de Conhecimento

Órgão Usuário: TRF2

Visualização: Ostensivo

Edição: Público

Autor: George Gaio Figueira Rego da Costa - T212069

Lotação: Subsecretaria de Sistemas de Informação - SINF

Data de criação: 19/03/21

Finalizado em: 2021-03-19 18:54:47.0

Classificação: Esse conhecimento ainda não possui uma classificação

Arquivos Anexos

11-IniciarFluxo.png

11-Documento.png

11-Iniciar.png

9-Outros Desvios.png

8-Desvios paralelos.png

7-Tipo tarefa.png

6-Criar tarefa.png

4-dados diagrama.png

3-botao novo.png

2-menu-diagrama.png

1-menu workflow.png

diagrama final.png

Fluxo revisado.png

tarefas.png

Tarefas e desvios.png

Fluxo exemplo.png

exemplo.png

Decisao riscada.png

9-Desvios finais.png

7-Tipo tarefa.png

6-Criar tarefas.png

10-Desvios paralelos.png

11-Desvios finais.png

10-Proximas tarefas.png

9-Tarefas paralelas.png

8-Segunda-tarefa.png

7-Tarefa.png

6-formulario.png

4-editar-diagrama.png

3-novo-diagrama.png

2-menu-cadastro.png

1-menu.png

tarefas.png

exemplo.png